GO
CKH3-16

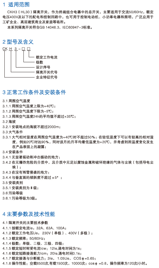
CKH3(HL30)系列隔离开关

所属分类:刀开关、隔离开关

PDF File:

在线客服

乐鱼线上平台(集团)官方网站客服1

1428967121

乐鱼线上平台(集团)官方网站客服2

2281824741